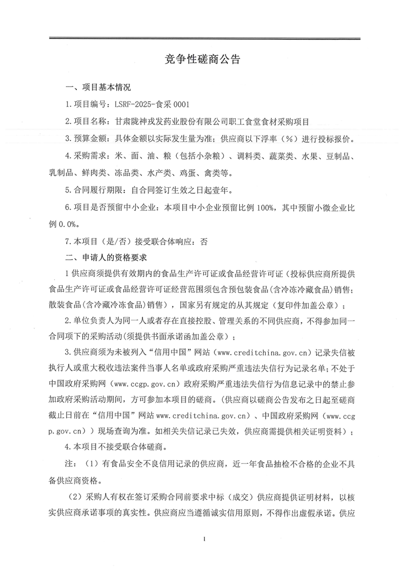
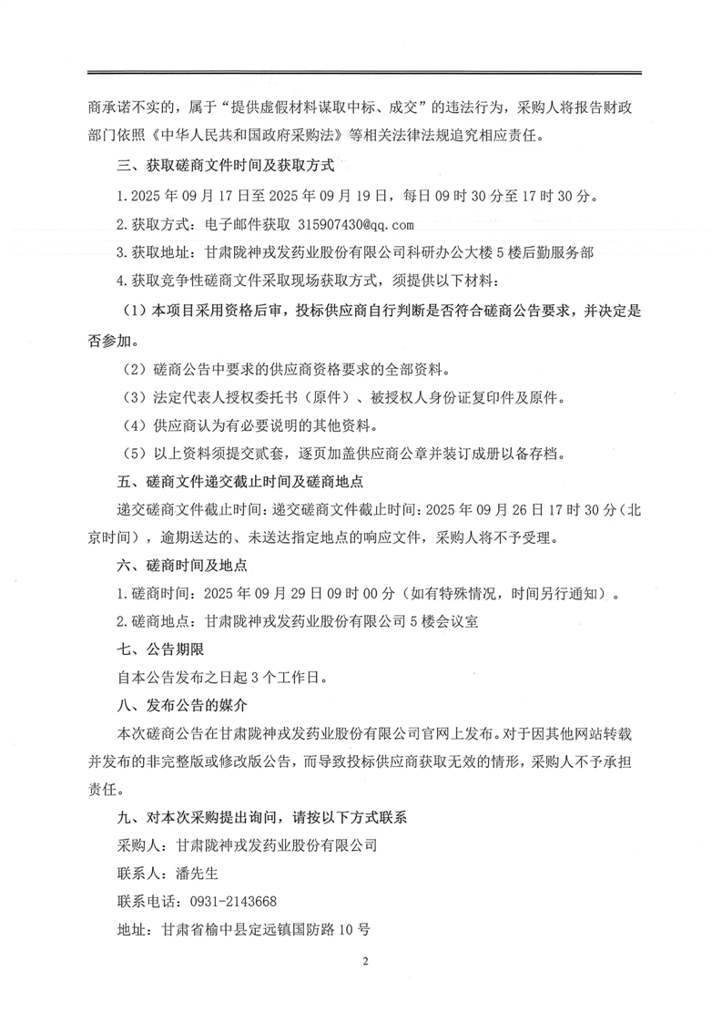
甘肃陇神戎发药业股份有限公司职工食堂食材采购项目竞争性磋商文件
来源: 作者: 时间:2025-9-17 阅读:

























































































上篇:
下篇:
来源: 作者: 时间:2025-9-17 阅读:

























































































上篇:
下篇:
Copyrights © 2017-2025 All Rights Reserved 版权所有 陇神戎发 陇ICP备18001904号 设计制作 宏点网络
甘公网安备 62010002000454号 证书编号:(甘)-非经营性-2024-0018